首页
>
佛山招聘
广州招聘
深圳招聘
东莞招聘
佛山招聘
惠州招聘
珠海招聘
中山招聘
江门招聘
肇庆招聘
湛江招聘
茂名招聘
阳江招聘
汕头招聘
潮州招聘
揭阳招聘
汕尾招聘
梅州招聘
河源招聘
韶关招聘
清远招聘
云浮招聘
国资招聘
校园招聘
社会招聘
医护招聘
教师招聘
更多招聘
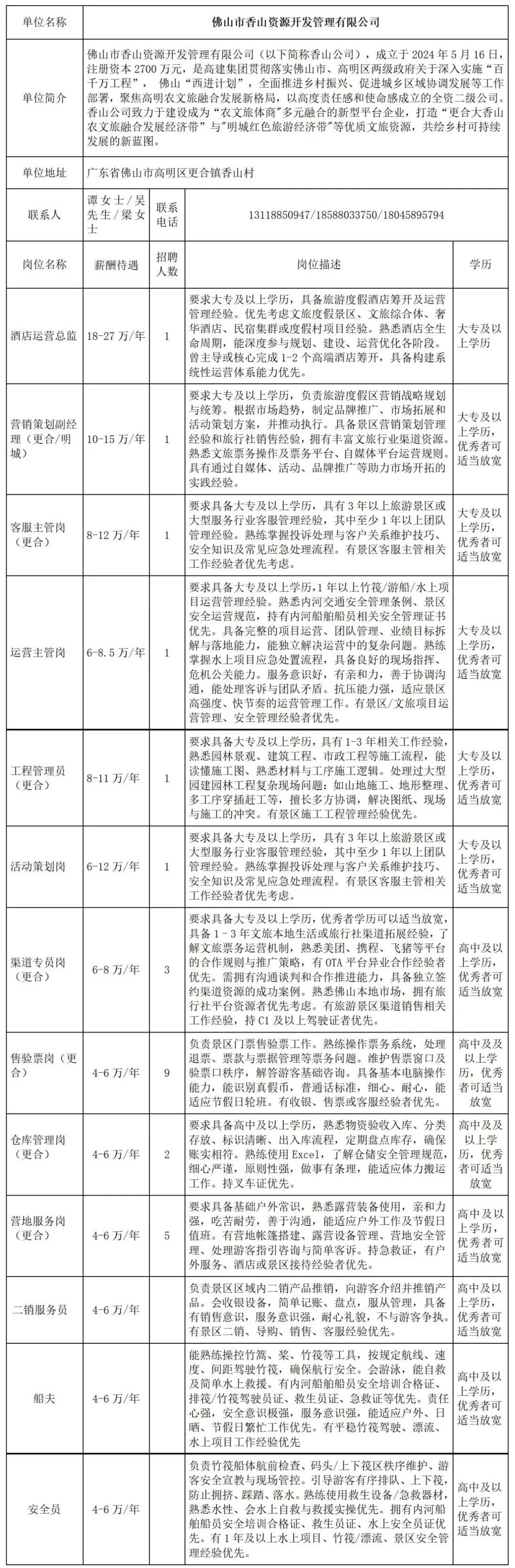
佛山市香山资源开发管理有限公司招聘
yunyzg
内容来源:https://mp.weixin.qq.com/s/nzwQra_BS9hcd1b7HnR_JQ
相关职位:
酒店运营总监
运营主管
更多>>